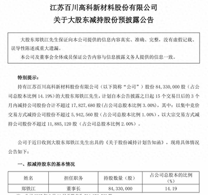
百川股份近日发布公告,披露了其董事长郑铁江的一项减持计划。据公告,郑铁江因个人资金需求,计划在2025年9月4日至12月3日期间,通过集中竞价和大宗交易方式减持不超过1783万股公司股份,这一数量占公司总股本的3%。

作为百川股份的创始人,61岁的郑铁江在公司担任多个重要职务,包括百川股份董事长、董事,以及南通百川、如皋百川和海基新能源的董事。然而,就在此次减持计划公布前不久,郑铁江曾遭遇留置及立案调查。百川股份7月1日晚间发布公告称,公司收到实际控制人、董事长郑铁江家属的通知,其已收到江阴市监察委员会签发的《留置通知书》和《立案通知书》。
截至2025年一季度,郑铁江持有百川股份14.19%的股份,其妻子王亚娟持有1.35%的股份,两人合计持股比例达到15.54%,为公司的实际控制人。尽管郑铁江被留置及立案的原因目前尚不清楚,但百川股份表示,公司已对相关工作进行了妥善安排,并强调公司拥有完善的治理结构及内部控制机制,将依法依规运作。
百川股份近期还因财务会计报告违规问题受到深交所的监管。据悉,百川股份在2024年1月30日披露的2023年度业绩预告中,预计归母净利润为亏损3.6亿元至4亿元,扣非净利润为亏损3.85亿元至4.25亿元。然而,2023年年报显示,经审计归母净利润为亏损4.66亿元,归母扣非净利润为亏损4.87亿元。由于业绩预告与经审计净利润存在较大差异,公司董事长郑铁江、总经理蒋国强、财务总监曹彩娥均受到深交所的点名批评。
尽管面临诸多挑战,百川股份在2025年一季度的业绩表现仍相对稳健。公司实现收入14.50亿元,归母净利润为4222万元。这一系列数据表明,尽管管理层面临变动和监管压力,百川股份仍在努力保持其业务运营的稳定性。












